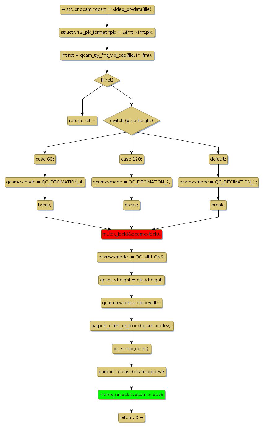
Instance Verification Kit (IVK)
mutex lock @ [15189+24+/linux-3.19-rc1/drivers/staging/media/parport/c-qcam.c]
Instance Signature: lock
|
The Matching Pair Graph:
|
|
Function Name
|
Control Flow Graph (CFG)
|
Events Flow Graph (EFG)
|
Source Correspondence
|
|
qcam_s_fmt_vid_cap
|
|
|
[14770+18+/linux-3.19-rc1/drivers/staging/media/parport/c-qcam.c]
|